
中国移动通信集团北京有限公司隶属于中国移动通信集团有限公司(北京2008年奥运会合作伙伴、世界500强企业),于1999年8月28日注册成立,2000年12月18日在香港和纽约上市成为中国移动通信集团有限公司全资控股子公司。
目前,北京移动综合部已根据“综合[2017]16号-关于在公司公文系统实现电子印章、电子签名的函”,完成“进一步完善OA系统功能,规范电子公文管理,同时促进电子化归档水平提升,实现了电子印章、电子签名的应用需求”,解决了用印、盖章、电子签名等问题。
当前政企智慧云中台电子协议单签章管理系统要实现电子协议单的电子签章应用。系统需实现北京移动和合作商进行线上签署,双方签署通过数字证书进行签名认证,同时对合作商进行企业实名认证,保障签署双方主体身份可信,保障签署文档的安全有效。
随着互联网的广泛应用,无纸化办公的概念更需加强,特别是对于公文系统、档案系统等业务,对电子化用章的要求愈加强烈,中国移动通信集团北京有限公司(以下简称“北京移动”)亟需一套电子用印功能支撑各业务需求包括用印、盖章、电子签名等功能。
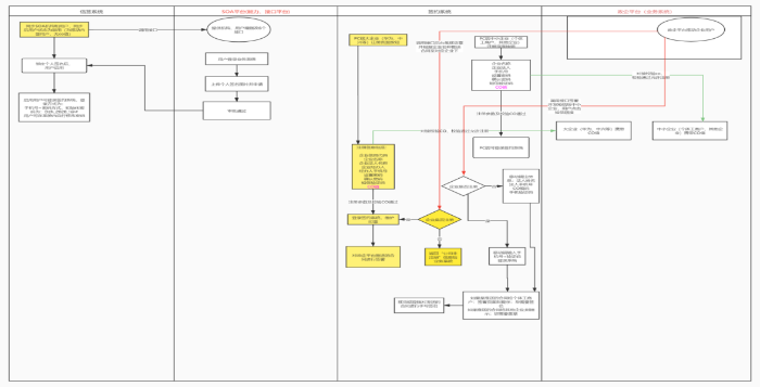
1. 客户CRM业务系统通过审核,将企业(或者个人)信息推送给政企平台。
2. 政企平台从信息中获取手机号,以及注册码,注册码为唯一值,每个企业和用户都会对应一个注册码。
3. 政企调用合同发起接口,并后台签署,将手机号和注册码信息,通过调用信签接口的方式,推送给对应的手机号签署地址和注册码信息。
4. 用户通过手机链接和注册码信息提示,注册并登录,根据企业类型不同,账号内显示签署按钮不同。
5. 如果是中小企业,注册后账号内只有签名权限,如果是非个体户,可以签名或者盖章,并将PC端注册地址在账号内给用户提示。如用户下已有印章,通过短信方式给用户提示。




完善信息立即免费体验!
提交成功!
我们的顾问会在1个工作日内与您取得联系
完善信息立即免费体验!