
远东宏信有限公司在香港注册成立并上市(03360.HK),是一家横跨金融和产业的综合集团,以“汇聚全球资源、助力产业发展”为使命,通过市场化、国际化、专业化的优势,专注于服务实体经济,多年来引领行业发展,蝉联《财富》中国500强、《福布斯》全球2000强。
远东宏信扎根基础产业,在城市公用、医疗健康、文化旅游、工程建设、机械制造、化工医药、电子信息、民生消费、交通物流等领域,提供融资租赁、商业保理、跨境金融、基础设施投资、股权投资、普惠金融、资产业务等综合金融服务;同时开展设备运营(宏信建发09930.HK)、医疗服务、健康养老、教育等产业运营服务。
远东宏信总部位于中国香港,于上海、天津和广州设立运营中心, 在中国30余个核心城市设立办事处,多家下属机构布局广泛,形成辐射内地的服务网络。公司资产规模超3000亿元, 员工超2万人,综合金融累计服务企业客户数超3万家,累计向实体经济投放资金超万亿元。
风险控制难度大:纸质合同易于丢失、破损或被篡改,尤其是在传递过程中,难以做到全程监控和安全保障,在金融风控场景更加突出合同签署的法律效力重要性;
客户体验差:客户需要亲自到场或邮寄签署,对于期望即时办理业务的客户来说,体验感较差,无法满足现代消费者对快速便捷服务的需求;
环保压力:宏信普惠做为大型集团企业,大量使用纸质合同不利于企业的绿色发展战略,不符合社会对可持续发展和环保的要求;
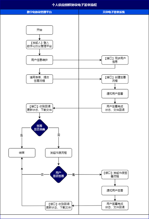
风控场景:宏信普惠数学化协议管理平台对接天印电子签章系统,实现个人信息授权书外部个人用户的电子签署功能。

授权签约用户登录到微信小程序平台,可以查看到要签署的个人信息授权相关文件。

点击签署文件进入到签署页面

用户查看合同内容,确认信息准确后选择印章进行签署

提交签署,并完成实名认证,授权信息签署完成。

完善信息立即免费体验!
提交成功!
我们的顾问会在1个工作日内与您取得联系
完善信息立即免费体验!