沈阳市勘察设计协会(简称:沈阳审图协会)是经住房和城乡建设部批准,具有国家一类资质的审图协会,其中沈阳市建筑工程施工图设计审查咨询中心是辽宁省最早具备超限高层建筑工程抗震审查一类资质的审查机构。
中心自2001年成立以来主要开展建筑工程、市政基础工程(道桥、给排水)、超限高层建筑工程以及城市地铁项目的施工图审查工作、工程技术咨询及造价等工作。
效率低下:传统的纸质文档和实体印章流程需要人工传递、面对面盖章,流程繁琐,耗时较长,严重影响了项目进度和工作效率。
成本高昂:需要消耗大量的纸张、打印油墨、快递邮寄等成本,长期下来是一笔不小的开支。
人力成本增加:由于频繁的线下操作,工作人员需要花费较多时间在文档投递和印章管理上。
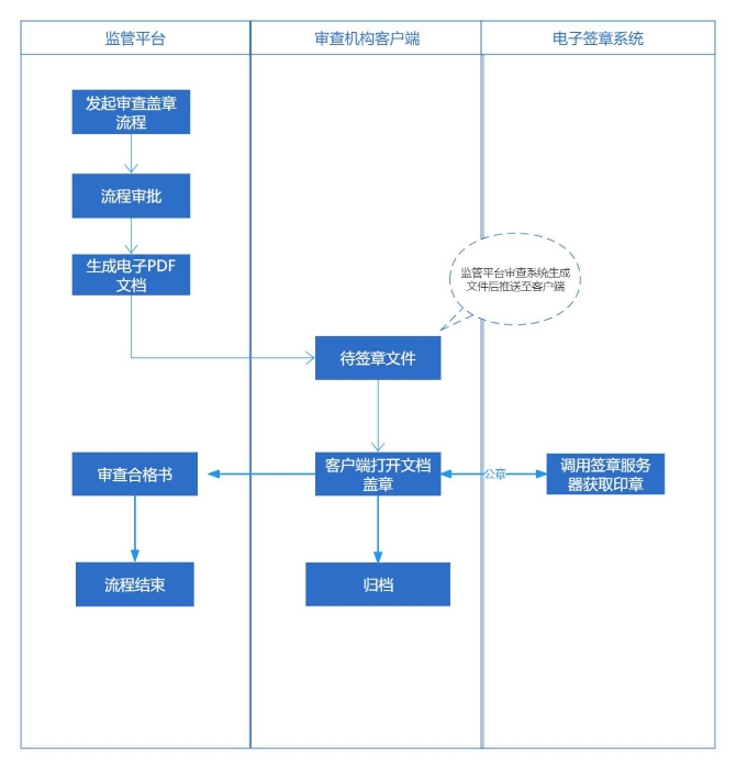
业务流程图:

加入新印章:




效果图:

效率提升:
电子文档和电子印章流程,流程审批即可授权用印,效率提升,提升项目审查进度。
成本降低:
大量纸质文件不易保管和检索,占用较大存档文件的存储空间,且长期保存条件下文件容易损坏或遗失,电子归档弥补了纸质归档上的不足。
解放人力:
电子印章改变了传统的用印方式,省去了用印后的投递时间。

在线客服
电话咨询