
中通供应链管理有限公司成立于2016年5月6日,是一家注册于浙江省杭州市桐庐县的民营企业,专注于提供全方位、一体化的供应链解决方案和服务。公司位于凤川街道东兴路267号,并在多地设有分支机构和运营点,如赣州经济技术开发区岗边大道素边路8号的中通快运仓库等。
作为中通集团旗下的重要板块,中通供应链管理有限公司依托强大的物流网络和先进的信息化系统,整合资源,为客户提供包括但不限于供应链管理服务、企业管理、普通货物仓储服务在内的多元化服务。公司在运输·物流·快递领域规模宏大,员工人数超过1000人,拥有庞大的运营团队和技术支持体系。
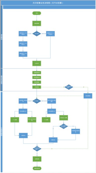
快递行业加盟商合同签署业务流程中存在多方面的痛点:
1、合同签署效率低下:传统的纸质合同签署方式需要线下打印、邮寄,双方来回确认和修改,导致签约周期长,尤其是在全国范围内的加盟网络中,这一问题尤为突出。
2、法律效力及合规风险:纸质合同易丢失、篡改,且在实际执行过程中可能因签字不规范、印章使用不当等问题影响合同的法律效力。加盟商遍布各地,对法律法规理解各异,可能导致合同内容合规性存疑。
3、管理成本高昂:大量的纸质合同需要专门的空间进行存储和管理,并需投入人力物力进行定期整理和检索。随着加盟商数量的增长,这些成本会逐渐增加。
4、信息更新滞后:当加盟政策调整或合同条款变更时,难以快速将新修订的合同传递给所有加盟商,影响到政策执行的一致性和及时性。
5、远程签约难题:对于异地加盟商,面对面签署合同十分不便,尤其在疫情等特殊时期,远程签约需求强烈但实现困难。
6、标准化程度不高:各加盟商间合同条款可能存在差异,不利于总部统一管理和规范化运营。
针对以上痛点,采用电子合同签署服务可以有效解决这些问题,如通过合法认证的电子签名平台,实现合同在线起草、审批、签署和存储,提高合同签署效率、确保合同法律效力,同时降低管理成本、提升服务质量,推进整个快递行业的数字化进程。
电子签应用场景功能需求:
1、自研OA系统调用模板填充文件接口生成pdf文件
2、调用创建外部用户及外部机构接口完成人员信息创建
3、OA对流程文件进行审批,审批后触发电子签流程
4、外部用户先签署,签署后内部公司静默盖章
5、OA系统调用下载文件接口完成合同下载

1、表单填写参数信息

2、填写参数,提交后触发模板填参

3、审核盖章文件

完善信息立即免费体验!
提交成功!
我们的顾问会在1个工作日内与您取得联系
完善信息立即免费体验!