大汉软件股份有限公司是一家电子政务领域专注于“互联网+政务服务”及“数字政府”建设的软件开发商和技术服务商,主要为我国各级政府及其组成部门提供“互联网+政务服务”平台建设、数字政府门户平台建设及相关运维服务。公司积极服务于我国“自主可控”“网络强国”“数字中国”等国家重大战略,一是面向政府内部流程再造,协助政府数字化转型;二是把政府内部的数据和应用搬上网,服务于民生;三是通过数据智能技术对数据和应用上网后沉淀的民生诉求和服务体验等数据进行分析和处理,为政府的辅助决策提供更多支持。
1、承诺内容模糊不清: 承诺书的具体条款可能过于笼统,缺乏针对性和操作性,导致承诺方不清楚应履行的具体义务和操作标准,影响承诺的有效执行。
2、认知不足与重视程度不够: 一些单位或个人对消防安全的重要性认识不足,对签署承诺书的严肃性缺乏足够重视,可能导致承诺书流于形式,未能真正转化为实际的消防安全行为。
3、责任追究机制不健全: 对于违反消防安全承诺的行为,缺乏明确的追责机制和处罚规定,使得承诺书的约束力大打折扣,无法有效震慑潜在的消防安全违规行为。
在江西省的赣服通上使用江西省统一电子印章平台的印章进行消防安全承诺书的线上签署。
第一步:打开赣服通,部门专区-消防-消防安全承诺书签署服务
第二步:点击“暂未签署,去签署”

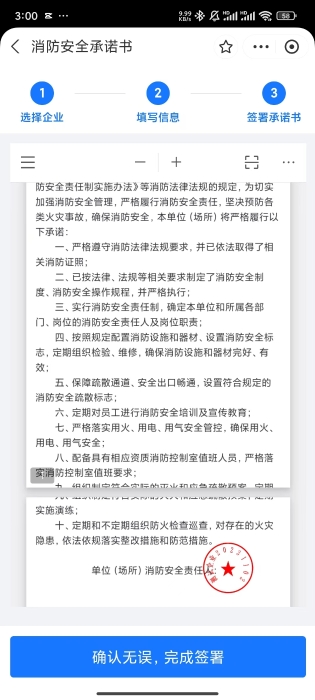
第三步、选择要进行消防安全承诺书签署的企业
第四步、选择“我已阅读,开始签署”

第五步、填写信息

第六步 、点击三个点,点击企业印章

第七步、选择需要使用的印章

第八步、确定盖章


在线客服
电话咨询