
唐山弘慈医院有限公司(简称“唐山弘慈医院”)是新里程健康集团与河钢集团旗下唐钢集团合资设立的大型现代化综合医院。
始建于1957年,是一所集医疗、教学、科研、预防保健、急救为一体的大型综合性国家二级甲等医院,是唐山市职工基本医疗保险、居民基本医疗保险、工伤保险等定点医院,是唐山市东北部区域医疗和健康管理中心。
随着医疗快速发展,住院、门诊病例归档量持续增加,给医院病案管理带来巨大挑战,目前业务流程存在以下痛点:
病例归档量大:单据量大、线下扫描效率低、流转周期、成本高、纸质单据归档保存困难。
管理难度高:管控风险过大、无法满足病案管控需求。
篡改单据:纸质单据无法甄别篡改。
标准化:业务流程全程在线化,统一操作标准。
自动化:模版自动匹配,自动生成,自动匹配签署用户,自动完成签名验签。
电子化:流程均以电子单据为主,直接归档保存。

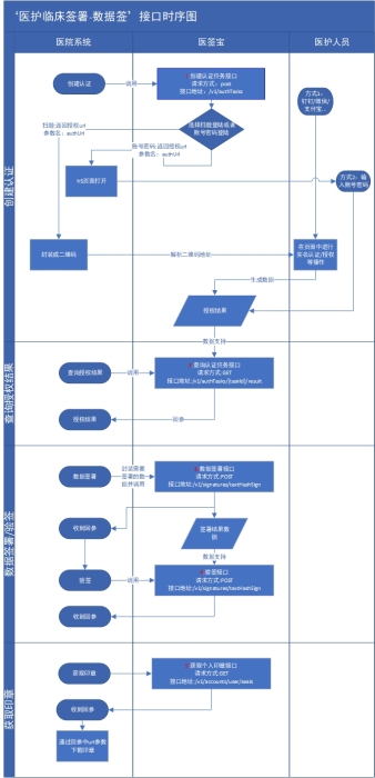
e签宝为唐山弘慈医院有限公司提供完整的电子合同生命周期管理功能,包括报告签署用户的身份鉴别、用户数字证书管理、合同发起、签名与签章、合同归档、证据保全等功能。
业务系统通过API接口与业务系统进行集成,实现合同发起、身份认证、合同推送、合同签署等服务。
业务系统登录

生成检验检查单据

打造一站式系统服务通用平台,实现医生可以随时随地报告发起、报告撤销、人员变更等全流程监控。
真正无纸化,打通医疗数字化最后一公里,增强客户应用粘性;线上标准报告已部实现无纸化电子签约完成。
集成管理系统后,签署的医疗文书可统一在业务管理系统进行管理,管理成本降低,流程标准化,减少人为错误。
自动签署、自动归档、在线查阅管理,规范了管理制度,使医疗文书更准确、规范、高效,降低单据丢失,无法查询风险。
完善信息立即免费体验!
提交成功!
我们的顾问会在1个工作日内与您取得联系
完善信息立即免费体验!