

四川省交通运输厅,是负责四川省综合交通运输体系规划、建设、管理与服务的省政府组成部门。该厅管辖范围广泛,涵盖公路、水路等多领域,致力于构建安全、便捷、高效、绿色、经济的现代化综合交通运输网络。
其主要职责包括制定交通运输发展战略、政策法规,统筹规划全省道路、水运基础设施建设,监管交通运输市场秩序,推进交通重点工程建设与维护,以及指导城市公共交通和农村交通运输发展。


传统的纸质签名方式需要执法人员现场手写签名,并耗费时间等待签名干燥或进行其他后续处理。而电子签名则可以实现即时签署,大幅提高执法效率。在交通移动执法场景中,高效处理案件对于维护交通秩序和公共安全至关重要。
纸质文档容易丢失、损坏或被篡改,给执法过程带来潜在的安全风险。相比之下,电子签名结合了加密技术和身份验证机制,能够确保文档的完整性和真实性,提供更高级别的安全保障。
纸质签名文档需要占用物理存储空间,且长期保存和查找都相对困难。而电子签名文档可以方便地存储在数字系统中,实现快速检索、归档和备份,大大简化了数据管理流程。
在交通移动执法中,跨地域合作是常态。纸质签名文档在传输和共享方面存在诸多不便,而电子签名则可以轻松实现跨地域、跨部门的文档协作和共享,促进各方之间的有效沟通与合作。
随着信息技术的不断发展,电子政务、智能交通等领域对电子签名的需求日益增长。若不采用电子签名,交通移动综合执法将难以与这些领域实现顺畅对接,影响信息化建设的整体推进。


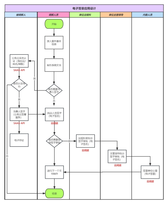
通过在交通厅内部搭建电子签章管理系统,统一管理全省各交通运输局执法人员个人签名与机构印章,同时提供云阅读组件与执法系统进行集成对接,实现文书内部法规处审批意见加盖、执法人员签名加盖、执法机构印章加盖,保证文书内部审批签署的合法有效性。
同时提供公有SAAS API接口能力, 与执法系统进行整合,实现当事人现场实名、文书签署、意愿、存证应用,保证当事人签署文件的合法性与合规性,实现交通移动执法的全程无纸化应用。



内部立案审批

对于重大案件,需要执法人员在单位内部进行文书制作,由法规处进行文字意见审批。整个过程通过云阅读组件的强大接口能力,解决《立案登记表》中执法人员、执法单位领导个人签名,以及法规处审批意见自动加盖的应用难题。
执法人员现场签名

对于小型违法案件,执法人员需要现场制作出具《责令改正违法行为通知书》,文书需要现场执法人员通过云阅读,调用执法人员个人印章进行签名,通过自动加盖执法机构的单位公章,制作生成文书,现场蓝牙打印交给违法当事人。
当事人现场签名


违法当事人,需要现场签署《询问笔录》进行违法行为确认,执法系统通过集成整合SAAS API提供的实名、签署、意愿、存证能力,解决当事人现场《询问笔录》文件的签名确认应用。

在线客服
电话咨询