
天津金城银行股份有限公司成立于2015年04月16日,注册地位于天津自贸试验区(中心商务区)融义路1352号宝信大厦22-23层,法定代表人为温树海。经营范围包括吸收公众存款;发放短期、中期和长期贷款;办理国内外结算;办理票据承兑与贴现;发行金融债券;代理发行、代理兑付、承销政府债券;买卖政府债券、金融债券;从事同业拆借;买卖、代理买卖外汇;银行卡业务;提供信用证服务及担保;代理收付款项及代理保险业务;提供保管箱服务;经银行业监督管理机构批准的其他业务。(依法须经批准的项目,经相关部门批准后方可开展经营活动,具体经营项目以相关部门批准文件或许可证件为准)天津金城银行股份有限公司对外投资2家公司。
客户在原本的文件盖章中,使用的是线下手动盖章的方式,不仅整体效率较低,而且占用资源,无法高效地去处理事务。为了提高现有OA的整体流程效率,在盖章环节更改为了电子签章。
使用情况:目前还是使用的线下盖章方式,整体效果较差
业务需求:发文管理部门迫切需要电子签章平台,可以避免“盖章排队”、“归档困难”、“效率低下”等问题
IT规划:使用电子签章平台,以保障数据安全,同时也能提供整体签章效率。
本期项目将建成私有化的电子签章平台,完成金城银行的平台统一化,实现“管好电子章、用好电子章”的目标,加强用印环节的稳定性、安全性。使用电子签章的主要原因如下:
1、提高效率和加速流程
传统的纸质签署流程需要时间和资源,而电子签章可以在几分钟内完成签署,从而加快了合同和协议的处理速度。
2、降低成本
电子签章也可以减少纸张、印刷、邮寄等物质和人力成本,同时还能够节省文件存储和管理的开支。
3、强化合规性
使用合法、安全的电子签章平台可以确保签署过程符合法规要求,降低风险,减少纠纷的可能性。
4、提升安全性和保护性
电子签章使用加密技术,确保签名的安全性和防伪性,从而防止文件的篡改和伪造。
5、便于审计和追踪
使用天印电子签章系统中的记录查询功能,记录签署历史,便于跟踪签署过程和时间
在此项目中,天印系统主要应用于客户以下业务场景
①印章刻制
②电子盖章
③预盖章场景
该业务场景中引用了中间件的电子签章的预盖章模式,来解决客户因紧急文件盖章的问题
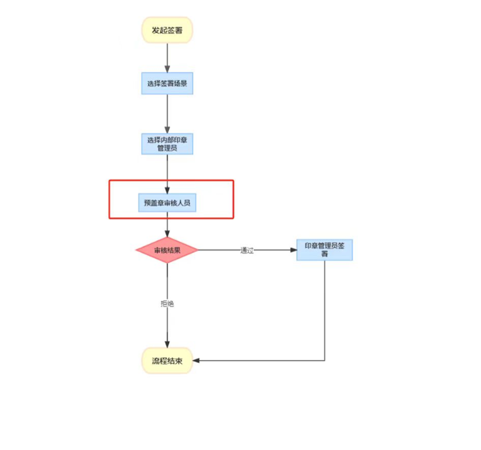
客户预盖章审批流程如下:

现在,金城银行用户无需改变原有办公习惯,在OA上传文件审核结束后点击同意,即调用电子签章系统进行盖章签署。
>>从OA系统中发起签署

>>天印预盖章页面展示

>>内部用户盖章意愿认证展示

>>签署完成效果反馈

完善信息立即免费体验!
提交成功!
我们的顾问会在1个工作日内与您取得联系
完善信息立即免费体验!