
福建柒牌时装科技股份有限公司始创于1979年,是一家以服饰研究、设计和制造为主,集销售为一体的综合性集团公司,经过四十年的艰苦奋斗,占地面积200余亩,建筑面积35万平方米,拥有5000多名员工,在国内率先引进多条生产线,拥有德国杜克普缝纫装备、法国力克CAD、意大利迈埤整烫装备、西班牙艾维斯CAM服装体系等世界一流装备,已在全国31个省、市(自治区)设立3500多家专卖店。2022年,柒牌以品牌价值768.55亿元荣登《中国500最具价值品牌》榜单。
e签宝为福建柒牌搭建了一套印控管理系统,同时交付11个印控仪(厦门总部10台,晋江分公司1台),两台印控台(厦门总部1台,晋江分公司1台),两台扫描仪(厦门总部1台,晋江分公司1台),解决了客户客户重要印章外借时所带来的风险,同时实现了员工申请后自主用印,大大减少了印章管理员的工作。
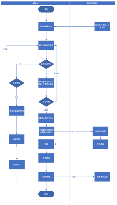
与OA系统集成,实现了员工在柒牌OA中提交印章使用申请后,前往总裁办盖章区进行自助用印。

员工在柒牌OA中提交印章使用申请流程。

用印申请通过多级审批后,申请人填写用印时间。

员工在OA、短信、钉钉三端获取到对应用印码。
OA验证码:

钉钉验证码:

短信验证码:

印章卫士接入钉钉,解决员工外带时需要额外下载软件的不便。

晋江用印区

柒牌总部用印区

印控仪配合印控台与扫描仪,实现了盖章的全流程核对与留痕;同时开启了事前事后OCR,大大规避了员工申请文件与盖章文件不一致带来的风险。通过定制功能开发,集成了柒牌钉钉与柒牌OA,实现钉钉、OA、短信三端接收授权用印码,让员工无需使用PC登录OA系统后才能获取到用印码的问题;同时在钉钉中集成印章卫士,解决了员工外借时需要安装对应软件带来的不便。
柒牌上线智能印控设备后,解决了印章外借带来的风险,通过OCR识别功能,降低了印章管理员人工进行核对文件内容的工作量与风险。同时上线分公司智能印控设备实现了集团总部印章管理员对分公司印章的管控,让所有盖章有迹可循。
上线智能印控设备后,解决了柒牌印章管理难,盖章文件核对难,盖章需人工操作的痛点,实现了与OA、钉钉联动,真正做到了内部自助用印。
完善信息立即免费体验!
提交成功!
我们的顾问会在1个工作日内与您取得联系
完善信息立即免费体验!